0755-33653221
欢迎光临深圳市PA捕鱼科技官网

在线
客服

在线客服服务时间:9:00-22:00

技术
热线

131-4842-9910
7*12小时客服服务热线

顶部
当前位置:网站首页 > 常见问题 > 常见问题 正文 常见问题

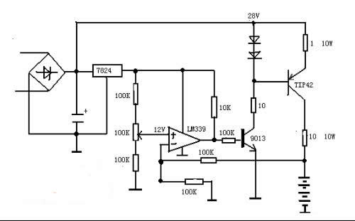
12v电瓶充电电压?

PA捕鱼科技 2023-03-17 11:59:44 常见问题 692 ℃ 3 评论

深圳PA捕鱼科技12v电瓶充电电压?

12v电瓶充电电压?,第1张



问题:用一个9V 和一个5.5的电源串在一起给电池充电 充电电流是380MA 充5小时左右电流降到150MA左右。 这样充电行不行 能充满吗?

12v电瓶充电电压?,第2张
 

答:一般情况而言,标准充电是电池电压+10%,充10个小时左右。快充+20% ,时间减半 。慢充+5%,时间加倍。用一个9V 和一个5.5的电源串在一起给电池充电 充电电流是380MA 充5小时左右电流降到150MA左右,电压够了 ,充电电流逐步减小是正常的。可以充满,但不会自己停,请10小时后拔掉电源 。

12v电瓶充电电压?,第3张



 



相关阅读:

1、深圳PA捕鱼科技产品手册

推荐阅读:

深圳PA捕鱼科技产品手册

高亮度LED灯驱动控制IC(LED驱动芯片)

7.4v升15v-蓝牙音箱升压ic-电源模块

本文标签:#12v电瓶充电电压#深圳PA捕鱼科技

版权说明:如非注明,本站文章均为 深圳市PA捕鱼科技有限公司-220v转12v|220v转5v|电源模块|升降压芯片 原创,转载请注明出处和附带本文链接

深圳市PA捕鱼科技提供:220v转12v、220v转5v芯片、电源模块、 升降压芯片、无线发射ic、PWM调光芯片、收音ic及电路图,专业 的DCDC电源方案商,如需咨询请联系深圳市PA捕鱼电子

在线
客服

在线客服服务时间:9:00-22:00

技术
热线

131-4842-9910
7*12小时客服服务热线

顶部
PA捕鱼



  • 网站地图