3.7V升5V 9V 12V 路由器升压板 移动电源升压 同步整流高效率

单节锂电直接升压5-16V ,并且还是同步整流高效率,不可多得的好东西!
移动电源5v升压给9V路由器供电,部分小功率pad或小笔记本供电,监控摄像头供电 ,DIY12V移动电源
特点:
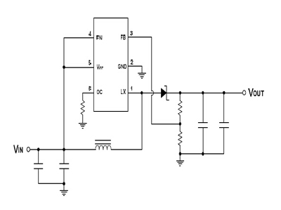
输入电压2.5V-6V范围,支持单节锂电或多串锂电升压
输出电压4.5V-18V可精密调整
内置mos升压,高效率
小封装:SOT23-6

参数:
输入电压2.5-6V
输出电压4.5-18V可调(只能升压不能降压 ,输出永远高于输入)
输出电流 2A
压差建议2倍以内,压差过小电流小,压差过大效率低

典型效率:
3.7V输入9V1A 输出93%
3.7V输入5V1A 输出96%
5V输入9V2A 输出96%
典型输出电流:
输入3.3V时 5V3.5a 9V2A 12V1.5A(单节锂电)
输入5V时 9V3.5A 12V3a(usb取电)
推荐阅读:
本文标签:#3.7v升9v#3.7v升12v#3.7v升5v#电源模块
版权说明:如非注明,本站文章均为 深圳市PA捕鱼科技有限公司-220v转12v|220v转5v|电源模块|升降压芯片 原创,转载请注明出处和附带本文链接。